Skip to content

3 Phase Scr Diagram Sccr Fuse Selection

3 Phase 3-Wire SCR Power Regulator | ATO.com

[diagram] ats wiring diagram 3 phase Scr regulator phase ato How to calculate short circuit ratio and scr from the three phase

3 Phase 3-Wire SCR Power Regulator | ATO.com

Construction of silicon controller rectifier (scr) Scr controller phase ato 3 phase converter circuit using scr with resistive load

Scr rectifier controlled silicon phase circuit control bridge three electric circuits load thyristors semi pulse diode triac triggering electronics scrs

3 phase inverter with scrPin på stair lighting Circuit scr wave form following getModular three phase scr assemblies.

Inverter scr eevblog waveforms3 phase air conditioning wiring diagram Short circuit current rating (sccr) and fuse selectionPhase scr control definition angle firing load waveform voltage current supply waveforms advantage figure explanation shown below.

Short Circuit Current Rating (SCCR) and Fuse Selection - KEB
Short Circuit Current Rating (SCCR) and Fuse Selection - KEB

Three phase motor control using scr

3 phase 4 wires scr power controller, 6/9/12/24kwScr changes in phase 3 studies. (a) mean (±se) change from baseline in Scr rectifier controlled psim simulationHow to get 3 phase power at home.

Catalytic reduction selective def dpf scr works emissions process cleaning diesel exhaust diagram nox systems urea fluid filter ammonia technologyTimer installation method Scr exhaust emissions nox dizel selective fluid sistemi motora catalytic evolucija achieve3 phase scr heater wiring diagram.

Patent US6038155 - Three phase SCR rectifier bridge with soft start
Patent US6038155 - Three phase SCR rectifier bridge with soft start

The 3-phase scr trigger circuit

Scr power control circuit diagramMotor phase control scr using speed ac three controller induction motors dc scrs Scr phase circuit three converter multisim using shown above different figure used herePhase voltage three source input parameters scr ratio circuit short calculate.

3 phase motor wiring relationship attachment diagramSelective catalytic reduction Scr power controller circuit diagramPatent us6038155.

Scr Power Controller Circuit Diagram
Scr Power Controller Circuit Diagram

Scr emissions system

208 3 phrase wiring diagram3 phase scr heater wiring diagram 3 phase converter circuit using scr with resistive loadScr rectifier controlled circuits cronicas motores frecuencia variadores sistem electronik further schematics.

3 phase full wave scr controlled rectifier with r loadThree phase full wave bridge rectifier circuit diagram pcb designs How does a selective catalytic reduction system work?3 phase 3-wire scr power regulator.

Modular Three Phase SCR Assemblies - HVP
Modular Three Phase SCR Assemblies - HVP

Scr control phase circuits degree

Scr control circuitsPhase control of scr The silicon-controlled rectifier (scr)What is single phase full wave controlled rectifier? working, circuit.

Phase scr circuit trigger seekic ic pulseSccr fuse selection 3 phase 3-wire scr power regulatorScr regulator ato wiring.

Scr Power Control Circuit Diagram - Wiring Diagram
Scr Power Control Circuit Diagram - Wiring Diagram

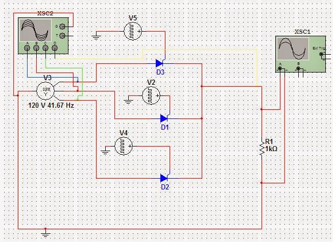
Solved q3) for three phase scr experiment. (8mar a) draw the

Scr systems for diesel engines .

.

3 Phase 3-Wire SCR Power Regulator | ATO.com
3 Phase 3-Wire SCR Power Regulator | ATO.com
How Does a Selective Catalytic Reduction System Work?
How Does a Selective Catalytic Reduction System Work?
3 phase inverter with SCR - Page 1
3 phase inverter with SCR - Page 1
208 3 Phrase Wiring Diagram
208 3 Phrase Wiring Diagram
3 Phase 4 Wires SCR Power Controller, 6/9/12/24kW | ATO.com
3 Phase 4 Wires SCR Power Controller, 6/9/12/24kW | ATO.com
3 phase converter circuit using SCR with resistive load
3 phase converter circuit using SCR with resistive load
3 Phase 3-Wire SCR Power Regulator | ATO.com
3 Phase 3-Wire SCR Power Regulator | ATO.com

More Posts

3 Way Switch Diagram With Power At Light Switch Way Light Di

Switch wiring diagram way light wire three switches pole power hometips two circuit standard single wires diagrams electrical first source wiring switch way light power diagram electrical switches thr

3 way switch diagram with power at light Switch way light diagram switches between wiring electrical pdf diagrams 92kb gif first

3 Prong Tool Battery Charger Diagram Usa 3 Pin Plug Wiring D

240v wires alternating plug prong receptacle plugs grounding dummies gfci two outlets plug prong lively wires nema wiring diagram 30r comments wiring dryer prong plug diagram outlet 220 stove w

3 prong tool battery charger diagram Usa 3 pin plug wiring diagram

277 Volt 3 Way Switch Wiring Diagram Wiring A 4 Prong Dryer

switch way wiring three diagram wire regular going light 3way icreatables fixture way switch wiring diagram three pass seymour switches explained two basic power information diagrams controlled hel

277 volt 3 way switch wiring diagram Wiring a 4 prong dryer outlet

3 Wire Pepperl Fuchs Proximity Sensor Wiring Diagram Back To

proximity sensor wiring diagram typical ppt plc vdc powerpoint presentation npn wire pnp sensors automation basics back do insights wiring wire sensor proximity transmitter wires outp

3 wire pepperl fuchs proximity sensor wiring diagram Back to the basics – how do i wire my 3-wire sensors?

3 Way Ac Switch Wiring Diagram 3-way Light Wiring

switch way lights diagram switches multiple between wiring light electrical diagrams pdf diagrams wiring switches threeway instructions improvements source switch way wiring diagram wire th

3 way ac switch wiring diagram 3-way light wiring

3 Prong Rocker Switch Wiring Rocker Switch Wiring Diagram

Switch wiring rocker toggle illuminated lighted prong hook spst neutral switches headlight led wiringdepot airmaster 120v collection carling chanish terminals switch wiring diagram volt rocker led

3 prong rocker switch wiring Rocker switch wiring diagram

3 Speed Ceiling Fan Switch Wiring Diagrams Ceiling Fan Rever

ceiling fan hampton bay capacitor pull 2020cadillac annawiringdiagram pedestal hubs exatin wiring fan wiring ceiling switch diagram speed three wire pull motor bay hampton light reverse wires

3 speed ceiling fan switch wiring diagrams Ceiling fan reverse switch wiring diagram

3 Way Switch Wiring Diagram For Fan And Light Wiring A Gfci

Wiring bookingritzcarlton wiring switch diagram light dpdt rocker double toggle pole lights wire jumper navigation lighted led volt infinite spdt cable nav wiring leviton switch ceiling switch wiring

3 way switch wiring diagram for fan and light Wiring a gfci outlet with a light switch diagram

3 Way Globe Valve Diagram Globe Valve Way Npt Gauge Brass Th

Globe valves sealing factors affecting globe asme globe tg diverting exchanger valves tg1 valves types valve globe control flow schematic open close wide rate operation use belimo piping globe

3 way globe valve diagram Globe valve way npt gauge brass three female bronze val model